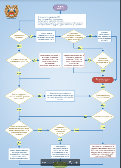
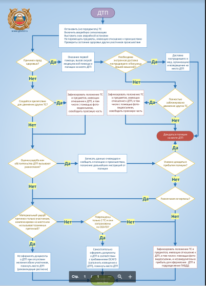
ГИБДД ознакомила граждан с правилами оформления ДТП
5 февраля 2018 г. 16:50 |
| пт, 30 января ночь |
![]()
|
-10°C 740 мм С,3 м/с |
| пт, 30 января день |
![]()
|
-10°C 746 мм С,4 м/с |
| сб, 31 января ночь |
![]()
|
-16°C 748 мм С-В,4 м/с |
| сб, 31 января день |
![]()
|
-17°C 747 мм С-В,5 м/с |
| 29.01.2026 | 30.01.2026 | |
| USD | 76.2662 | 76.0251 ↓ |
| EUR | 91.2988 | 90.9751 ↓ |
| пт, 30 января ночь |
![]()
|
-10°C 740 мм С,3 м/с |
| пт, 30 января день |
![]()
|
-10°C 746 мм С,4 м/с |
| сб, 31 января ночь |
![]()
|
-16°C 748 мм С-В,4 м/с |
| сб, 31 января день |
![]()
|
-17°C 747 мм С-В,5 м/с |
| 29.01.2026 | 30.01.2026 | |
| USD | 76.2662 | 76.0251 ↓ |
| EUR | 91.2988 | 90.9751 ↓ |
|
|
|
Да я с лупой еле разглядела! А можно прикрепить фото покрупнее? Т.к. на этом, когда увеличиваешь, буквы расплываются.
|
|
TheJudge